training-institute-1.jpg

Technical Training

Unlock Your Potential with Industry-Leading Training

Join a new generation of power sector professionals through expert-led, hands-on technical training. Our programs are designed to equip you with the skills and certifications needed to thrive in today’s dynamic energy landscape

Training Programs

Advanced technical training aligned with industry needs

Managed by a team of professional training experts, our Technical Training division offers specialized and advanced technical training programs focused on power generation, transmission, and distribution.  All training courses are officially approved by the Technical and Vocational Training Corporation (TVTC) and King Abdullah City for Atomic and Renewable Energy (K.A.CARE). Utilizing the most modern and advanced simulation equipment, our programs combine theoretical knowledge with practical, hands-on experience to ensure comprehensive learning outcomes.

training-institute-2.jpg
decor

Training Programs

Our curriculum is tailored to meet the evolving demands of industry and includes:

View All Courses
Solar PV System On Grid and Off Grid.jpg
PV Design
Solar PV System Fundamentals

The course objective focuses on the funda

Solar PV System (On Grid).jpg (1)
PV Design
Solar PV System Design (On-Grid System)

Accredited by K.A.CARE, this course provides a comprehensi

Electrical Power Network.jpg
Electrical Network
Electrical Power Network Fundamentals and Concepts

This course aims to acquire an understanding of fundamentals, devic

Electrical Power Plants and Substation Operation Strategy.jpg
Electrical Network
Electrical Power Substations Operation Strategy

The objective of this course is to learn more about the va

Electrical Power System Protection Principles.jpg
Electrical Network
Electrical Power System Protection Principles

The goal of this course is to learn the theory of operation for the

MCB’s & Auxiliary Relay Inspection and Maintenance.jpg
Switchgear Components
MCBs & Auxiliary Relay Inspection & Maintenance

The goal of this course is to learn the various types, fun

Current and Voltage Transformers Inspection, Maintenance and Troubleshooting.jpg
Switchgear Components
Current and Voltage Transformers Inspection, Maintenance & Troubleshooting

The goal of this course is to learn the basic theory and pract

Circuit Breakers Inspection, Maintenance and Troubleshooting.jpg
Switchgear Components
Control Schemes
Medium Voltage Switchgear Drawing & Control Systems

This course focuses on developing a comprehensive understa

High & Extra High Voltage Gas Insulated Switchgear Drawing and Control Systems.jpg
Control Schemes
High & Extra High Voltage Gas Insulated Switchgear Drawing & Control Systems

This course focuses on developing a comprehensive understa

Automatic Bus Transfer Switch (ABTS) Scheme.jpg
Control Schemes
Control Schemes
Automatic Capacitor Control Switch (ACCS) Scheme

This course focuses on developing a

Automatic Voltage Regulator (AVR) Scheme.jpg
Control Schemes
Automatic Voltage Regulator (AVR) Scheme

This course focuses on buildi

OHTL and Underground Feeder Protection Drawing.jpg
Protection Schemes
Protection Schemes
Transformer Protection Drawing

This course focuses on developing a

Busbar Protection Drawing.jpg
Protection Schemes
Busbar Protection Drawing

This course focuses on building a s

Motor Protection Drawing.jpg
Protection Schemes
Motor Protection Drawing

MV Feeder Protection Relays Inspection and Maintenance.jpg
Protection Relays
MV Feeder Protection Relays Inspection & Maintenance

This course focuses on mastering the intricacies of protection rela

Transmission ΓÇ£OHTL_UGFΓÇ¥ Protection Relays Inspection and Maintenance.jpg
Protection Relays
Transmission “OHTL/UGF” Protection Relays Inspection & Maintenance

This course focuses on developing a solid understanding of protecti

Busbar Protection Relays Inspection and Maintenanc.jpg
Protection Relays
Busbar Protection Relays Inspection & Maintenance

This course aims to develop a comprehensive understanding of the ar

Transformer Protection Relays Inspection and Maintenance.jpg
Protection Relays
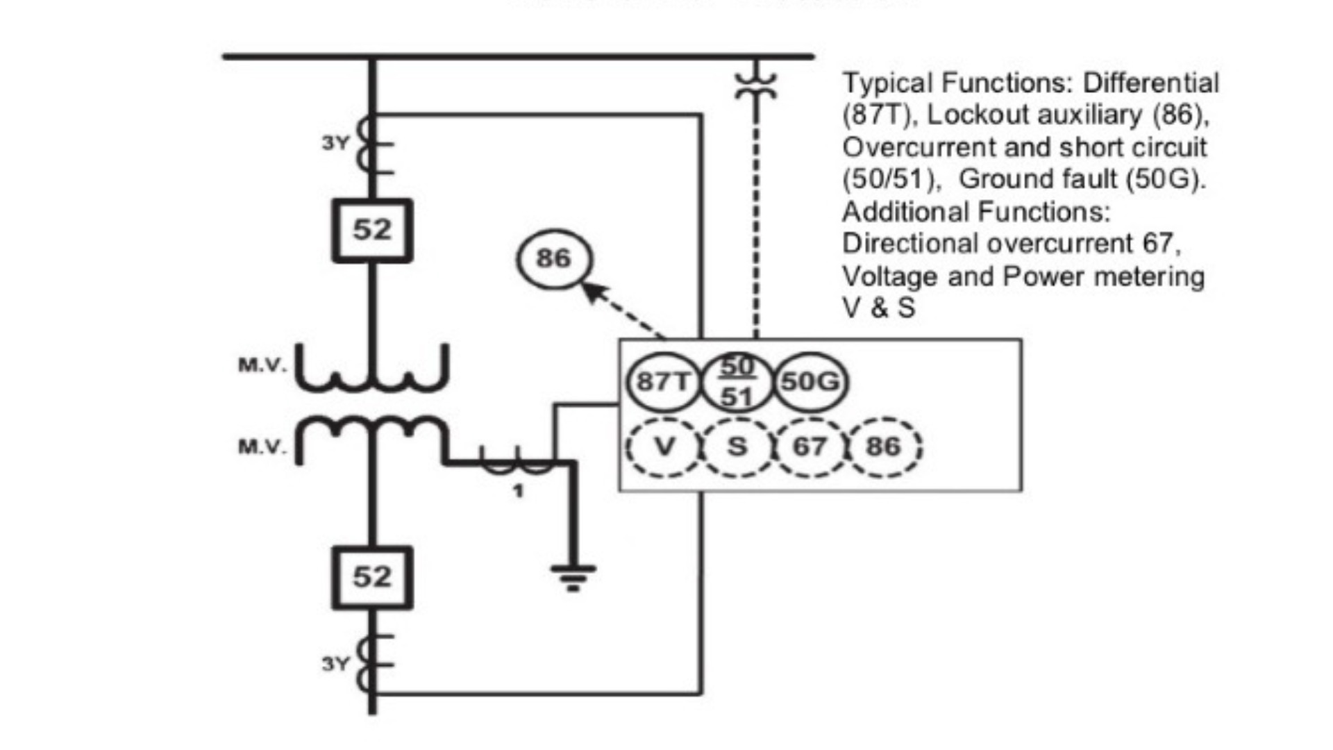
Transformer Protection Relays Inspection & Maintenance

This course focuses on building comprehensive expertise in protecti

Motor Protection Relays Inspection and Maintenance.jpg
Protection Relays
Motor Protection Relays Inspection & Maintenance

This course focuses on developing a thorough understanding of prote

Main Unit RMU Maintenance and Troubleshooting.jpg
Power Services
Ring Main Unit “RMU” Maintenance & Troubleshooting

Upon completion of this course, participants will be able to compre

How can we help?

We’re here to answer any questions you might have.

Contact Us
ES_contactus2.jpg (4)
;

Solar PV System Design (On-Grid System)

Event Started

Solar PV System Design (On-Grid System)
ati-08.jpg